7月18日至19日,由惠州市文化广电旅游体育局主办,惠州市文化馆承办的2023惠州市群众艺术花会(音乐、舞蹈)决赛在惠州文化艺术中心举行。此次活动旨在增强文化自觉、坚定文化自信,努力挖掘更多反映时代特色、地域风情的原创作品,集中展现我市各基层的优秀文艺创作成果。
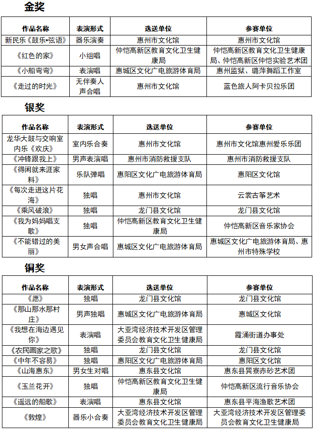
经专家评委评审,评选出音乐类金奖4件、银奖7件、铜奖9件,舞蹈类金奖3件(其中两件作品并列第二)、银奖3件、铜奖4件。同时,根据各县区近三年的音乐、舞蹈工作开展情况,以及本次群众艺术花会的组织情况和获奖情况,惠城区文化广电旅游体育局和龙门县文化广电旅游体育局获得优秀组织奖。
赛后,中共惠州市委宣传部、惠州市文化广电旅游体育局的有关领导出席颁奖典礼,为获奖作品颁奖,并与现场观众一同观看音乐、舞蹈类共13个优秀作品展演。让我们一起期待此次送省作品在广东省群众艺术花会(音乐、舞蹈)中取得优异成绩。
此次比赛聘请的专家评委为
音乐类

刘春红:国家一级演员,广东技术师范大学音乐学院党总支副书记、院长、广东民族艺术团团长、研究生导师、声乐教授。中国音乐家协会会员、广东省音乐家协会理事、广州市音乐家协会副主席,多次被评为广东省优秀音乐家称号。


潘旭:广东歌舞剧院独唱演员,国家一级演员,广东省青联委员;广东省音乐家协会会员;广东省流行音乐家协会理事;广东省文艺志愿者协会理事;英中商旅文化交流协会名誉主席;国际华人艺术家协会常务理事。
舞蹈类

郑小阳:广东省文化馆副馆长,广东省公共文化促进会副会长,研究馆员。

刘勇:深圳市文化馆联盟原常务副主席,深圳市文化馆原副馆长,国家一级导演。

刘心实:深圳市罗湖区文化馆馆长,国家一级演员。
获奖名单
音乐类

舞蹈类

精彩剧照
音乐类

器乐演奏 新民乐《鼓乐•弦语》

小组唱《红色的家》

表演唱《小船弯弯》

无伴奏人声合唱《走过的时光》
舞蹈类

《凤起朝阳》

《守望》

《归善姑娘》

更多精彩剧照请点击↑↑小程序查看哦~
