如您已莅临广东惠州,基于当前新型冠状病毒感染的肺炎疫情形势,为了您和公众的健康,向您提出以下几点建议:
1、记录相关信息:来惠州的时间、车次(车牌、航班号)、座位号;近期(抵达惠州后14日内)每日的大致活动范围和接触人员范围。并帮助随行的老人、未成年人或读写障碍人士做好上述记录。
2、建议自我隔离5-7天,并早晚测量和登记体温,主动配合社区、酒店等工作人员做好旅客登记以及早晚体温监测。
3、取消前往参加密闭或通风条件不好的室内聚会和集体活动。外出时请务必自觉佩戴口罩,尽量避免近距离与人面对面交谈。
4、保持住所通风良好,注意休息,注意营养,增强体质。
5、密切关注自己和同行或近期接触人员的健康状况:①离开湖北的14天内,如您出现发热、咳嗽等呼吸道症状,请您马上就近选择正规医院发热门诊就诊,并主动告知医务人员旅行史;②如发现同行或近期接触人员出现了发热、咳嗽等呼吸道症状,请您务必敦促其立即就近选择正规医院发热门诊就诊,并主动告知医务人员旅行史。③前往医院过程请您和陪同人员务必佩戴好口罩,尽量避免搭乘人多拥挤的大型公共交通工具,乘坐交通工具时请务必打开车窗进行自然通风。④到达医院后马上前往预检分诊台,告知医护人员自己的旅行经历和症状,并听从医护人员指引就诊,同时请积极配合相关医护与疾控人员采取的调查、隔离、消毒、医学观察等处置措施。
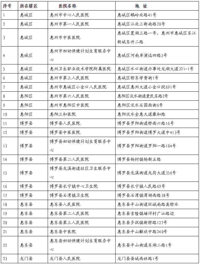
6、惠州市发热门诊信息和定点收治医院名单
惠州已开设29家发热门诊重点医院,市民有可疑症状请第一时间到就近的发热门诊就诊。如需帮助,可拨打120急救电话咨询。专家特别提醒,就诊时应告知医生类似病人或动物接触史、旅行史,并理解和遵守医院发热患者诊疗流程和规范,接受医院工作人员的引导。
惠州市发热门诊重点医院名单

感谢您的理解、支持与配合!祝您身体健康、阖家快乐!
惠州市卫生健康局
2020年1月23日